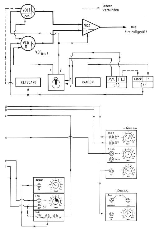
- 137 -Enders, Bernd: Die Klangwelt des Musiksynthesizers 
  Erste Seite (0) Vorherige Seite (136)Nächste Seite (138) Letzte Seite (169)      Suchen  Nur aktuelle Seite durchsuchen Gesamtes Dokument durchsuchen     Aktuelle Seite drucken Hilfe 


Erste Seite (0) Vorherige Seite (136)Nächste Seite (138) Letzte Seite (169)      Suchen  Nur aktuelle Seite durchsuchen Gesamtes Dokument durchsuchen     Aktuelle Seite drucken Hilfe 
- 137 -Enders, Bernd: Die Klangwelt des Musiksynthesizers